01 出国留学/交换敲门砖
雅思在全球有巨大的“影响力”,获取一份被全球140多个国家和地区、超11,000所院校认可的雅思成绩单,对“收割”各大知名院校的offer都是必须的。
另外,目前许多高校开设了海外交流项目,拥有雅思成绩的同学,不仅可以节省时间,还会被优先考虑,也能尽早占据先机。
02 提前搞定大学英语考试
国内众多高校接受用雅思成绩申请英语免修。截止目前中国已有300多所高级院校认可雅思成绩。入学时,学生只要向学校提供雅思成绩,就可以不用担心四六级考试啦!
03 申请大学奖学金
雅思成绩还可以用作高校中申请奖学金的主要参考标准!其中不只是现金奖励,有些大学还会帮你(全额/部分)报销考试费用!
04 纳入高校自主招生标准
早在2015年,国内大学自主招生就开始大面积接受雅思成绩,普遍要求雅思成绩6分以上,如北外、厦大、复旦、上外,南京师范,北京大学等,甚至中国政法大学将雅思7.0的成绩纳入高校自主招生要求。
05 保研/考研提升竞争力
很多同学努力考雅思是想获取保研资格。比如上海交通大学、厦门大学、复旦大学等学校的相关专业保研,均要求雅思成绩不低于6分。
事实上,很多想申请海外研究生的学生在大二、大三就会寻找出国交换的机会,以增加日后考研上岸的机会。如果想要参与这些出国交换项目,雅思/托福成绩是重要的一个申请标准。毕竟海外交换项目对语言能力是有一定要求的。
从求职竞争力来看,雅思成绩已成为职场"硬通货"——国家商务部等政府部门在招聘时,明确将其作为评估应聘者英语能力的关键指标。
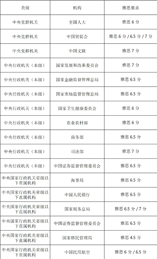
在近两年的公务员考试中,雅思成绩已成"敲门砖"——
今年国考里面有将近800个岗位都明确要求或者认可雅思成绩。比如全国人大的外事委员会要雅思6分,中国文联这种听起来很文艺的单位,居然要7分!就连民航局这种和英语不太沾边的部门,也设了个雅思6分的保底线。

不仅公务员考试,在金融、四大、外资银行等热门行业,雅思更是求职"隐形门槛"。
这些高薪岗位不仅将语言成绩作为硬性筛选标准,连招聘启事都直接用英文发布——这可不是装酷,而是在说:英语不行?简历可能连看都看不懂哦!
总之,高考后学雅思不仅是留学“敲门砖”,更是投资未来的一种方式。无论是学术、职业还是个人能力提升,雅思都能带来长期价值。
【责任编辑】:长沙新航道小编 版权所有:转载请注明出处
如本网转载稿、资料分享涉及版权等问题,请作者见稿后速与新航道长沙学校联系,我们会第一时间删除.