考研报名就要开始啦!
网上预报名时间:
2025年10月10日至10月13日,每日9:00—22:00;
广西省往届生不可预报名;四川、辽宁两省,往届生可在10月12~13日两天参加预报名。其他省份应届生、往届生都可以参加预报名。
正式报名时间:
2025年10月16日至10月27日,每日9:00—22:00。
除了热门报考点外(见下文教程报考点选择附图),全国大多数省份和报考点考位充足,大家可以错峰填报,预报名非必填,正式报名再报也是可以的!
下面将一步一步,逐空讲解,手把手教大家报名,先收藏,照着填就行了!
点击【统考网报】→【统考报名】→【网上报名】进入报名界面。

ps:记得绑定手机号+邮箱!

3填写考生+报考信息
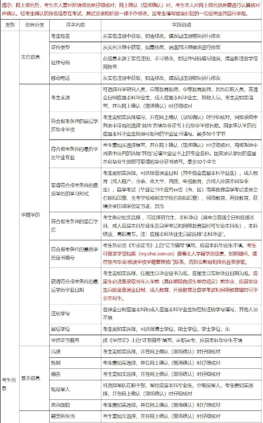
不知道怎么填的,按照下图填准没错~



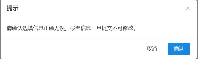
考生信息填错可以修改,但报考信息填错不能修改!只能取消报名申请退费后再重新报名~

所有已填报的信息确认无误后,生成考生报名号,并下载报名信息表。
生成报名号,且完成网上交费后,本次报名才为成功。

此外,一些往年预报名的常见问题需要注意下
信息填报
只有明年6月毕业的考生才算应届生,其他无论有没有交社保,对于考研来说都是往届生。
应届生毕业日期可参考学信网预计毕业日期,一般都是6月底或者7月初;往届生看你的毕业证。
学习与工作经历填本科学习经历。
家庭成员关系填母亲或者父亲,最好填直系亲属。
应届生档案邮政编码填学校的,学校没有就填所在地区的。
备用信息目标院校无要求,直接填“无”,不填也没关系。
应届生最后学位填无。
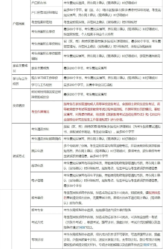
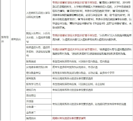
在预报名&正式报名期间,考生信息可以修改,但是“招生单位、报考点、考试方式”,这三项不能修改。如果非要改这三项,需要取消报名重新报一次。
之前填写过考生信息,预报名显示待填写,可能是网络原因,换个浏览器试试。
户口迁到学校集体户,户口所在地填学校,籍贯以户口本上为主。
政治面貌现在是什么就填什么,积极分子、发展对象都填共青团员,不是预备党员。
往届生报考点选择户籍所在地或者工作所在地(这个有社保要求),最保险的是户籍所在地。
报名费支付问题
缴费成功+出现报名号+第二天没有红色提示,才算报名成功。
出现支付失败不要慌,多个浏览器试验一下。
支付宝已经扣款了,但是网页显示未缴费,这种情况不要重复缴费,等待一会或者重新进入继续流程就行。
预报名重复缴费,后面会退的,可能需要一点时间。
到缴费这一步卡住了,重新进一次可以直接缴费。
其他问题
不知道选哪个报考点,就去看自己省份的网报公告,说得很清楚。
报考点选择当地考试院的话,需要等到打印准考证才知道具体考点。
如果报考点只有考试院,就不需要抢考点,这几天报都行。
报考点显示已抢完,换个浏览器刷新试试,或者打研招办电话询问,换就近报考点。
报名完成没有保存报名号,不用担心,后面可以查看。
报名成功后显示的未完成网上确认,是指10月底-11月初的网上确认,现在不用管。
【责任编辑】:长沙新航道小编 版权所有:转载请注明出处
如本网转载稿、资料分享涉及版权等问题,请作者见稿后速与新航道长沙学校联系,我们会第一时间删除.