网上确认到11月5日基本上就结束了,还没有参加确认的同学注意考点公告,抓紧时间上传材料,不要拖到最后一天,以免耽误审核。
这两天陆续有同学问能不能提前查考场,下面集中在这里解答一下:
网上确认审核完毕之后,才会给审核通过的具备考试资格的考生安排考场,也就是确定最终参加考试的人数之后进入考场安排环节。
不同地区考场安排规则有差别,比如有的地区按照全都是统考科目的考生统一安排,其他的有自命题的考生按照报考院校所属地区统一安排;
选择教育考试院、招生办公室之类的报考点,考场是由该报考点来组织安排,最终的考试地点可不是该办公室所在的位置哦,千万别订错酒店。
下面来给大家说一下各类考生考场安排的一般规律以及部分已经公布考场地点的报考点信息~
1、对于一些特殊类的考生,比如说单独考试的,还有一些考试超过3个小时的等等这些特殊考生,有些省级招生考试机构就明确指定了在哪里参加考试;还有的招生单位规定必须到报考院校参加考试。
2、选择某某大学为报考点的,一般情况下,最后考试的地方就在这所学校,具体哪个校区,要看学校的公告,也可以向往届的学长学姐打听,或者直接到学校研究生院官网查找近两年的考场分配,看是否有规律。最终准考证下载下来之后就可以知道考场在哪里了;
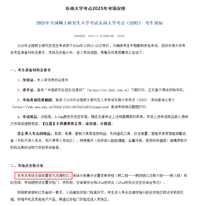
东南大学考点2025年考场安排

中国科学院大学考点2025年考场安排

陕西师范大学考点2025年考场安排

3、选择某某招生办、考试院等类似报考点的,最终的考场由报考点分配,可能在大学、高中、中小学等具备考试条件的学校。同样,最终的考场会在准考证上显示,或者在考前几天,到报考点指定的网站自行查询。
一般情况下,选择社会类型考点的,会按照“按包含特殊专业课”、“按报考单位”进行考场编排,比如说考试科目中含有全国统考的(医学类、管理类联考、法硕联考等等),集中分配,其他考自命题的按照报考院校所属地区、报考院校等进行编排,所以说考自命题的很有可能同一个考场的是报考同一个学校的。
怎么查找往年的考场安排?
同学们也可以在微信里面搜索自己报考点“某某教育考试院2025年硕士研究生招生考试考场安排”关键词,可以参考往年考场安排,看是否有规律:

下面给大家整理了一些报考点目前已经明确具体考场位置,供大家参考。
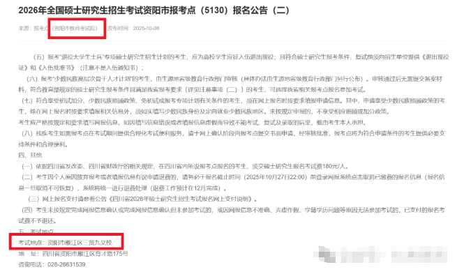
四川资阳市教育考试院2026研考考场安排:
考试地点:资阳市雁江区三贤九义校

四川德阳市教育考试院2026研考考场安排:
考试地点:本报考点(5138报考点)设四川省东汽八一中学、成都师范学院德阳高级中学两个考点

四川 自贡市教育考试院(5160)
考试地点:自贡职业技术学校 (自贡市沿滩区沿滩新城糍粑坳100号)

四川宜宾市教育考试院
考试地点:宜宾三江新区第一高级中学校。(特别提醒:宜宾市教育考试院为报考点办公地点,非考试地点,考生所在考点考场信息以准考证为准。)

兰州大学
1.兰州大学基础医学院、口腔医学院、药学院、公共卫生学院、第一临床医学院、第二临床医学院、护理学院普通全日制应届本科考生,兰州大学网络与继续教育学院应届本科考生考场安排在城关校区东区杏林楼。
2.除上述学院及专业外的其他本校应届考生,考场设置在榆中校区天山堂。
3.以单独考试方式报考兰州大学的全国考生,考场设在城关校区东区杏林楼。

桂林电子科技大学
考点位置:所有考场均在桂林电子科技大学花江校区。

南京师范大学
我校报考点考场安排在南京师范大学仙林校区

东华大学
我校松江和延安路均有考场,全校统筹安排考区。

西安理工大学
金花校区及曲江校区均设有考场

南京航空航天大学:
控制科学与工程考研地点:3203考点在江宁校区

中国政法大学
中国政法大学考点(考点代码:1153)的考场分布
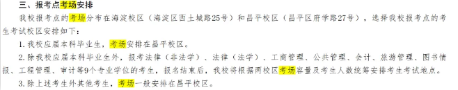
1.我校应届本科毕业生,考场安排在昌平校区。

2.除我校应届本科毕业生外,报考法律(非法学)、法律(法学)、工商管理、公共管理、会计、旅游管理、图书情报、工程管理、审计等9个专业学位的考生,报名结束后,我校将根据两校区考场容量及考生人数统筹安排考生考试地点。
3.除上述考生外其他考生,考场一般安排在昌平校区。
北京化工大学
北京化工大学报考点考场分布在朝阳校区(朝阳区北三环东路15号)和昌平校区(昌平区南口镇南涧路29号)

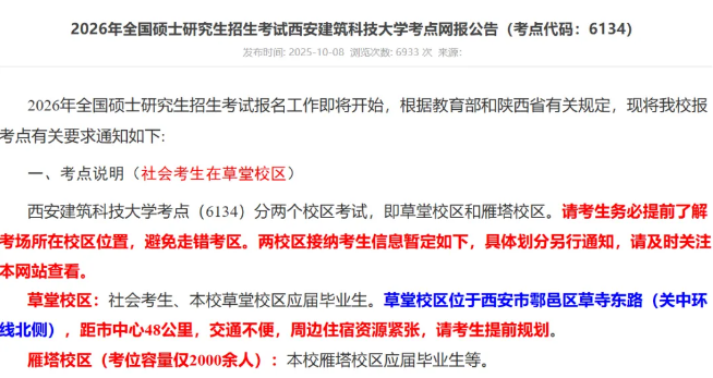
西安建筑科技大学
西安建筑科技大学考点(6134)分两个校区考试,即草堂校区和雁塔校区。
草堂校区:社会考生、本校草堂校区应届毕业生。草堂校区位于西安市鄠邑区草寺东路(关中环线北侧),距市中心48公里,交通不便,周边住宿资源紧张,请考生提前规划。
雁塔校区(考位容量仅2000余人):本校雁塔校区应届毕业生等。

西安科技大学
西安科技大学报考点考场设在学校临潼校区骊山校园

上海海洋大学
我校考点设在上海海洋大学临港校区(地址:上海市浦东新区沪城环路999号)。

重庆大学
考点代码为5001,考点设在重庆大学A校区。

山东师范大学
所有考场安排在长清湖校区,具体考场信息会在准考证上显示。

在准考证出来之前,如果你想提前知道考场在哪,只有在网上搜集,比如在百度/微信/小red书/微博等,搜索【**报考点名称 2025考试地点】,查找相关信息。
当然,如果你是在校大四的同学,而且你们本校就是考点的话,就不需要担心住宿的问题了。
其他的,还不确定的话只能等准考证下来再预定。定住宿这件事也得要上心,不然定的晚了考场周围比较方便的宾馆可能就要预定满了。
考研报名成功是一回事,能不能考上又是一回事,接下来更重要的就是通过初试,在接下来的47天,大家要加把劲,坚持到底,46天后给自己一份满意的答卷!
【责任编辑】:长沙新航道小编 版权所有:转载请注明出处
如本网转载稿、资料分享涉及版权等问题,请作者见稿后速与新航道长沙学校联系,我们会第一时间删除.